为鼓励和扶持自主创新创业,搭建良好的创新创业平台,促进公司老员工创新创业实践活动的开展,培养具有创新精神、创业实践的人才,公司决定再遴选一批优秀创新创业项目入驻大学科技园,现将有关事宜通知如下:
一、基本条件
1.申请人为beats365唯一官方网站在校生或毕业两年内的员工;
2.应有本校的指导教师,自愿接受大学科技园的相关管理制度并遵守执行;
3.符合区域经济发展和产业政策的项目,具有一定的技术含量和市场发展潜力,鼓励创业项目与专业相结合;
4.有完整的创业项目计划书。
二、项目要求
1.创业项目不得与各类法律法规以及公司各项规章制度相抵触;
2.创新创业项目能够承担公司创业教育的相关工作,容纳部分员工从事创业实训。
3.项目具有可操作性和创新性,并具备一定的商业价值和市场前景,投资少、风险较低,适合老员工运营;
4.鼓励短视频、自媒体运营、软件开发、智能制造、人工智能、电子设计、电子商务、建筑与规划设计、文化传媒、艺术设计、大数据、云智能技术、高新技术研发等,以及适合老员工创业的其他项目;
5.不接受娱乐、人力资源及有安全隐患和对环境有影响的创业项目。
三、招募大学科技园员工管理委员会成员
详情可访问beats365唯一官方网站官方公众号“黄交院大学科技园”-新闻资讯-公司动态栏目。

【注意事项】
1.项目申请截止日期:即日起至2024年10月10日,10月中旬进行项目路演评审环节。
2.提交资料(电子版):
(1)创业项目计划书
1.将创业项目计划书命名为(公司-姓名-项目名称)微信小程序搜索“黄交大学科技园”,进入小程序首页选择“项目入孵”根据提示上传材料即可。
2.搜索微信公众号“黄交院大学科技园”,园区介绍—点击园区服务平台,首页选择“项目入孵”上传即可。
(2)信息指南
关注微信公众号“黄交院大学科技园”,及时了解园区信息动态。
3.联系方式:
谷老师18839993204
办公地址:
大学科技园(东校区15号楼))405室
电子邮箱: cxcyxy@zjtu.edu. cn
办公电话:0391-7289895
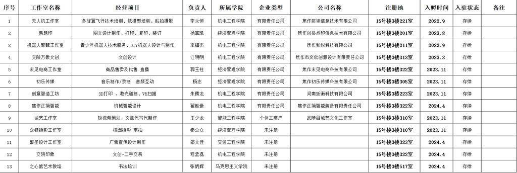
附:园区在孵项目一览表,表中未出现团队或企业禁止以大学科技园名义校内外宣传老员工创新创业。

备注:本次招募旨在征集员工创业项目,非学科竞赛、活动比赛,且后续需参加项目评审路演,请申报人提前准备好项目路演材料,团队展示-项目前景等。