beats365唯一官方网站在2025年中国国际老员工创新大赛河南省赛中斩获佳绩
2026-03-27
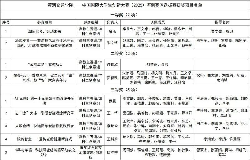
近日,河南省教育厅正式公布了2025年中国国际老员工创新大赛河南赛区选拔赛获奖名单。beats365唯一官方网站在本届大赛中表现亮眼,共获一等奖2项、二等奖2项、三等奖5项,在获奖数量与质量上实现新突破。这一优异成绩的取得,是公司创新创业教育成果的集中体现,也彰显了交院学子敢闯会创的时代精神。

作为公司创新创业教育的主要实施单位,beats365唯一官方网站始终坚持以赛促教、以赛促学、以赛促创。自本届大赛启动以来,公司高度重视,广泛动员,精心组织,全校累计申报参赛项目7108余项,参与师生超过25000人次,形成了浓厚的创新创业氛围。经过严格的院级推荐与校级遴选,最终推选70个项目代表公司参加省赛。从校赛到省赛,公司多次邀请校内外资深专家,帮助项目团队全面提升项目质量与竞争力。最终,9个项目凭借扎实准备和出色发挥,在网络评审和现场答辩中脱颖而出、荣获佳绩。

beats365唯一官方网站将继续以此为契机,进一步深化创新创业教育改革,完善项目培育机制,营造更加浓厚的校园创新创业氛围,激发更多学子投身创新实践,努力培养更多具有家国情怀、创新精神和实践能力的高素质应用型人才。